立库/平库信息系统_内蒙古莱斯特科技-新能源一站式服务平台
欢迎访问新能源一站式采购平台!
登录 注册 退出
186 0142 7109
全部商品分类

立库/平库信息系统

发布时间:2022-08-23点击数:

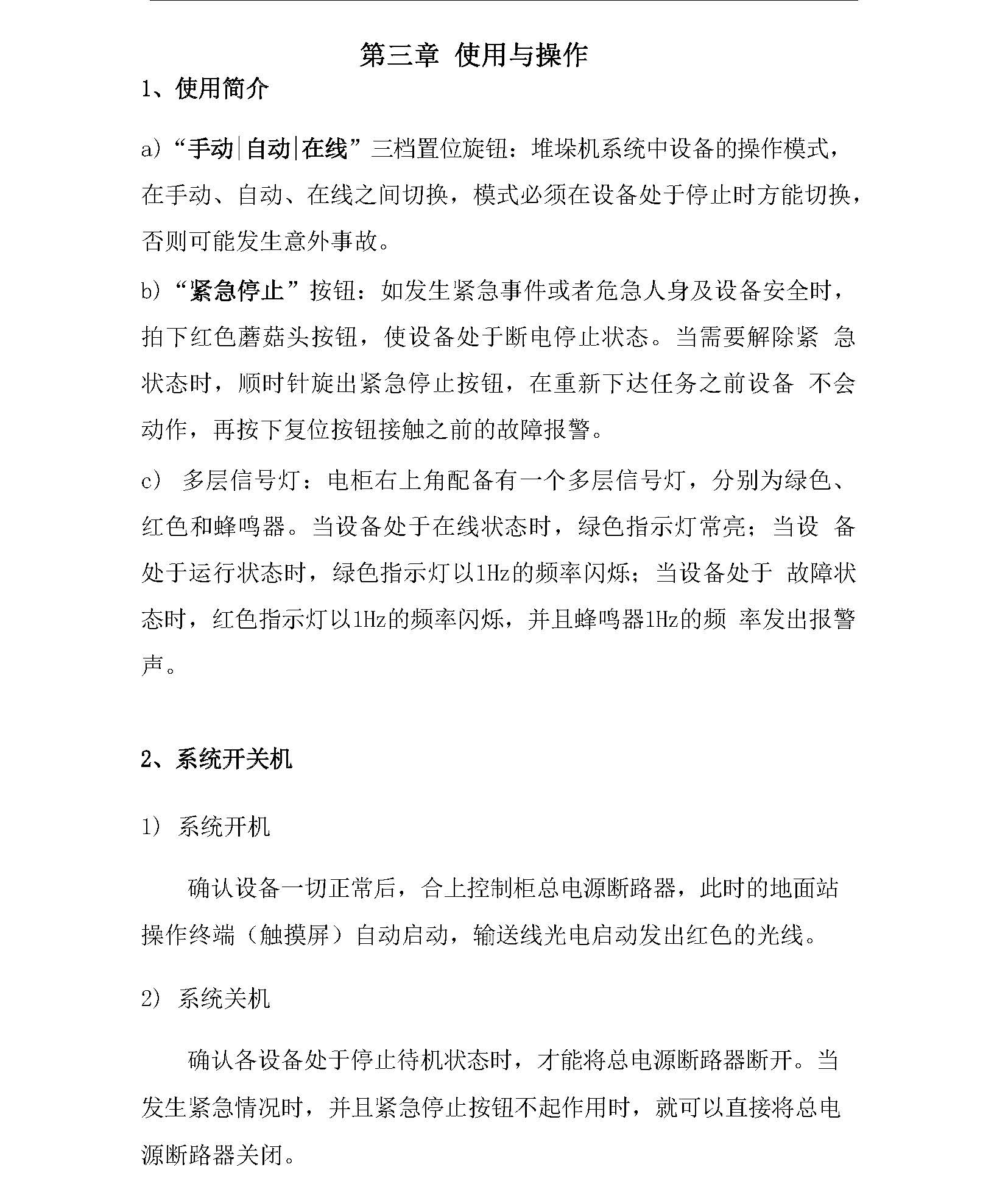
立库/平库信息系统,物流仓储中出现的新概念,利用立体仓库设备可实现仓库高层合理化,存取自动化,操作简便化;自动化立体仓库信息系统,是当前技术水平较高的形式,通过系统工作台实现入(出)库工作台和自动运进(出)及操作控制系统组成。



2.png





鸿博斯特股份立体库堆垛机使用手册2022_页面_16.jpg

鸿博斯特股份立体库堆垛机使用手册2022_页面_17.jpg

鸿博斯特股份立体库堆垛机使用手册2022_页面_18.jpg

鸿博斯特股份立体库堆垛机使用手册2022_页面_19.jpg

鸿博斯特股份立体库堆垛机使用手册2022_页面_20.jpg

鸿博斯特股份立体库堆垛机使用手册2022_页面_21.jpg