欢迎访问新能源一站式采购平台!
登录
注册
退出
186 0142 7109
全部商品分类
包装运输类
运输包装
单晶硅专用高纯包装袋
PE 方底袋
PP 硅料周转箱/卡板箱
硅棒车
碳头料周转车
碎料箱
PE拉伸缠绕膜
周转箱
手推车
手动液压车
材料工具类
硅料工具
硅料专用破碎锤
零件盒
聚氯酯料铲
异常料破碎台最终版
碳头石墨分选台
碎料、异常料分拣台
带柄带孔铲子
带柄铲子
2#聚氨酯盒子
1#聚氨酯盒子
洁净防护类
身体防护类
防静电阻燃服
107大褂无尘服
104分体服无尘服 短帽
103直拉连体服无尘服
连体防化服
防酸碱罩衣
防酸碱围裙
工作服
防静电闸机门禁系统
防静电大褂
头部防护
透明防护面罩
安全头盔
3M 1201 尘毒呼吸防护套装
友盟(AP-3002) 可翻盖电焊面罩
代尔塔 安全帽
Honeywell巴固耳塞(MAX-30
3M圆柱带线耳塞(311-1101)
3M H540A 耳罩
3M 11228 护目镜
3M 1621/1621AF 护目镜
手部防护
多晶硅破碎手套
单晶防割手套(白色/蓝色)
加长多晶硅防割手套
多晶硅专用手套
耐酸碱手套
一次性24寸白色丁腈加长手套
一次性24寸加长防护乳胶手套
一次性19寸蓝色丁腈防护手套
一次性18寸加长乳胶手套
一次性18寸蓝色丁腈防护手套
脚部防护
防静电鞋套
防静电加长鞋套
防砸防静电PU高筒靴
安全靴
无纺布鞋套
CPE鞋套
霍尼韦尔(Honeywell) 安全鞋
代尔塔安全鞋低帮防静电
设备工程类
工程类
鳄式破碎机
硅棒破碎台
滤筒除尘器
不锈钢/铝合金 洁净棚
FFU风机
更衣柜
洁净工作台
中效过滤器
防静电工作台
初效过滤器
洁净清洁类
清洁擦拭
聚酯无尘布
超细无尘布
仿超细无尘布
防静电无尘布
无尘拖把
无尘纸
无尘卷纸
工业抹布
清洗剂
硅料清洗剂
备品/备件
平台首页
新能源商品
新能源学院
新能源信息化软件
样品中心
电池片专区
当前位置:
主页
>
新能源学院
>
行业标准
新能源学院
NEWS
案例展示
行业标准
行业动态
常见问题
新政解读
专利展示
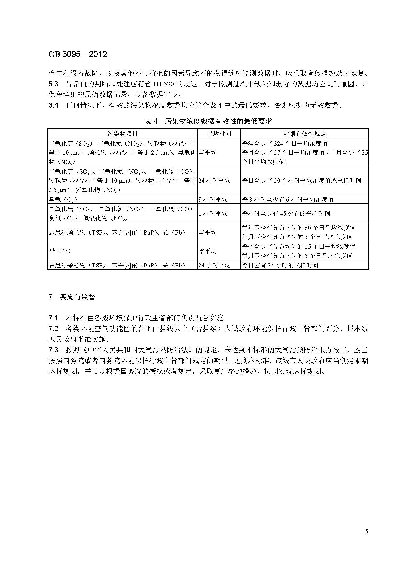
GB 3095-2012 环境空气质量标准
发布日期:2022-08-03 16:15:13 浏览次数:
上一篇:GB 2626-2006 呼吸防护用品――自吸过滤式防颗粒物呼吸器
下一篇:GB 13495.1-2015 消防安全标志 第1部分:标志